
第1眼TV-华龙网讯(首席记者 冯珊)3月3日,记者从重庆市市场监督管理局获悉,近期,重庆市市场监督管理局对除全域禁放以外的全市全覆盖开展烟花爆竹产品质量市级监督抽查。共抽检组合烟花、地面喷花、爆竹等市面上销售的主流烟花爆竹产品221批次,重点对国家强制性标准(《烟花爆竹 安全与质量》 GB10631-2013)规定的安全指标进行检测。
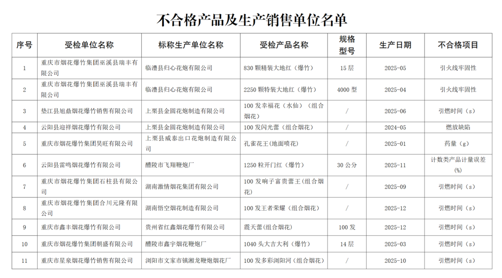
本次抽查共发现湖南省临澧县归心花炮有限公司生产的“精装大地红”爆竹、江西省上栗县金圆花炮制造有限公司生产的闪光蕾组合烟花等11批次产品不合格,问题发现率4.98%,不合格项目主要包括药量、引火线牢固性、引燃时间、燃放性能等,抽查结果已于近期在重庆市市场监督管理局官方网站向社会公布。

不合格产品及生产销售单位名单。受访单位供图
针对抽查发现的不合格烟花爆竹产品,属地市场监管部门已依法采取查封、扣押等措施,严禁不合格产品流入市场,针对不合格烟花爆竹产品销售单位,已明确整改要求,督促相关单位严格落实整改措施。
重庆市市场监督管理局相关负责人表示,将始终保持监管高压态势,持续加大烟花爆竹产品质量监管力度,组织抽样人员在全市流通领域继续开展烟花爆竹监督抽查,相关结果将于近期在该局官方网站发布。
该负责人也提醒广大市民朋友,选购烟花爆竹时,一定要到持有《烟花爆竹经营(零售)许可证》和《营业执照》的正规零售点购买,选择标注有“个人燃放类”字样,且在包装上有制造商名称及地址、含药量、警示语、燃放说明、生产日期、保质期、执行标准编号等基本信息的产品。